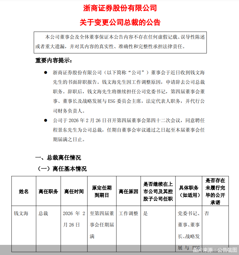
北京商报讯(记者 李海媛)2月26日,浙商证券公告称,公司董事会于近日收到钱文海的书面辞职报告。钱文海因工作调整原因,申请辞去公司总裁职务。辞职后,钱文海将继续担任公司党委书记,第四届董事会董事、董事长及战略发展与ESG委员会主席,法定代表人职务,并代行公司财务负责人。
浙商证券还提到,公司于2月26日召开第四届董事会第四十二次会议,同意聘任程景东为公司总裁,任期自董事会审议通过之日起至本届董事会任期届满之日止。公开简历显示,程景东曾任渤海银行总行法律合规部总经理,光大银行总行资产保全部总经理助理、副总经理,建银国际(中国)有限公司董事总经理,北京市安理律师事务所顾问。现任浙商证券总裁、党委副书记。

本网站所有内容属北京商报社有限公司,未经许可不得转载。 商报总机:010-64101978 版权合作:010-64101871
商报地址:北京市朝阳区和平里西街21号 邮编:100013 法律顾问:北京市中同律师事务所(010-82011988)
![]()
网上有害信息举报 违法和不良信息举报电话:010-84276691 举报邮箱:bjsb@bbtnews.com.cn
ICP备案编号:京ICP备08003726号-1
京公网安备11010502045556号 互联网新闻信息服务许可证11120220001号