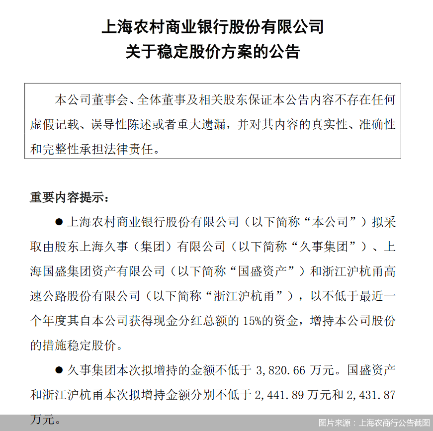
北京商报讯(记者 李海颜)12月12日,上海农商行发布稳定股价方案公告,该行拟采取由股东上海久事(集团)有限公司(以下简称“久事集团”)、上海国盛集团资产有限公司(以下简称“国盛资产”)和浙江沪杭甬高速公路股份有限公司(以下简称“浙江沪杭甬”),以不低于最近一个年度其自该行获得现金分红总额的15%的资金,增持该行股份的措施稳定股价。久事集团本次拟增持的金额不低于3820.66万元;国盛资产和浙江沪杭甬本次拟增持金额分别不低于2441.89万元和2431.87万元。本次增持计划不设价格区间,自公告披露之日起6个月内实施。

本网站所有内容属北京商报社有限公司,未经许可不得转载。 商报总机:010-64101978 版权合作:010-64101871
商报地址:北京市朝阳区和平里西街21号 邮编:100013 法律顾问:北京市中同律师事务所(010-82011988)
![]()
网上有害信息举报 违法和不良信息举报电话:010-84276691 举报邮箱:bjsb@bbtnews.com.cn
ICP备案编号:京ICP备08003726号-1
京公网安备11010502045556号 互联网新闻信息服务许可证11120220001号