在中东多国领空关闭后,截至3月1日,阿联酋航空、卡塔尔航空和阿提哈德航空三家中东航司均已宣布了相关航班暂停计划。中国往返中东、经中东地区中转的航线也受到影响,多个航班取消。多位中国游客表示,可在中东地区上空看到导弹飞过,能听到拦截的爆炸声。受冲突影响,多家中国旅行社启动应急方案,为即将前往中东的游客免费取消或更改行程。此前,国航、东航、南航等中国航司相继发布免手续费退改签政策,携程、去哪儿旅行、同程旅行等多家平台也开启兜底保障。民航业内人士认为,冲突影响了中东旅客、从亚洲前往欧洲或非洲旅客的出行,若冲突持续,油价或将大幅攀升,对全球民航业造成冲击。
外航停飞、取消航班
北京商报记者获悉,随着中东多国领空关闭,阿联酋航空、卡塔尔航空和阿提哈德航空中东三大航司均已宣布了相关航班暂停计划。
具体来看,阿联酋航空发布的通知显示,由于多地空域关闭,阿联酋航空已暂停往返迪拜的所有航班。阿联酋航空还发布了机票退改签指引,计划在未来72小时内旅行的乘客,可改签至原出发日期起10天内前往原定目的地的其他航班,或按购票渠道办理退票。
卡塔尔航空声明,因卡塔尔领空关闭,卡塔尔航空临时暂停所有往返多哈的航班运营,已在多哈哈马德国际机场及其他主要机场增派地面服务人员,以协助受影响旅客。
阿提哈德航空发布的运营消息显示,阿布扎比出发的所有航班暂停至阿联酋时间3月1日14:00,所有计划在阿联酋时间3月1日14:00前抵达阿布扎比的阿提哈德航空航班已取消,这一时间点之后的航班预计正常运行,具体视运营情况而定,将在条件允许后立即恢复服务。
航班取消、被迫滞留在阿联酋的中国游客王羽淳向北京商报记者表示,2月28日夜间,阿联酋迪拜机场所有航班停飞,机场人满为患,但秩序良好,大部分旅客在排队办理退改签手续,机场也增加了很多穿紫色衣服的志愿者。王羽淳的阿联酋航空航班也被取消,航司为旅客提供免费住宿,但由于排队人数过多,自己在机场附近另外订了酒店,等待航班最新消息。
另据央视新闻消息,当地时间2月28日,以色列领空关闭并取消所有民用航班。德国汉莎航空暂停周六和周日往返迪拜、特拉维夫、黎巴嫩贝鲁特和阿曼马斯喀特的航班。法国航空取消原定于2月28日往返特拉维夫和贝鲁特的航班。荷兰皇家航空取消了从阿姆斯特丹飞往特拉维夫的航班。俄罗斯暂停所有飞往伊朗和以色列的航班。

中国航司发布退改签政策
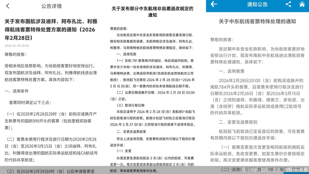
大量中国往返中东、经中东地区中转的航线也受到影响,以国航、东航、南航为首的多家中国航司相继发布了机票退改方案。
北京时间3月1日上午,北京商报记者在航旅纵横航班雷达看到,伊朗、卡塔尔、阿联酋、科威特等地领空已经没有民航飞机经过。航班管家DAST数据显示,3月1日(当地时间),中国大陆—以色列航班已全部取消。
根据国内航司发布的方案,在规定范围内,涉及中东地区航班的客票可以按要求免手续费退票或改签。
以国航发布的方案为例,在2026年2月28日20时(含)前购买或换开产生新票号的国航999开头的客票(包括里程奖励客票),或者客票未使用行程涉及旅行日期为2026年2月28日(含)至2026年3月15日(含)之间迪拜、阿布扎比、利雅得进出港的国航实际承运航班和挂CA航班号的代码共享航班,在2026年2月28日0时(含)以后,首次变更免收变更手续费,也可以免手续费办理未使用航段退票(以取消客票订座时间为准)。

航班管家DAST数据显示,2026年2月中国大陆至中东地区主要国家航班恢复率167.9%,其中中国大陆—伊朗41班次、中国大陆—以色列航班16班次。
民航业内人士林智杰认为,中东的冲突对全球民航业会产生较大影响。目前来看,全球飞往中东的航班停飞、返航或备降,首先影响了中东旅客的出行。其次,中东地区是全球重要的航空枢纽,尤其是迪拜和多哈,从亚洲到欧洲、亚洲到非洲的部分旅客都在中东中转,因此,这部分旅客不得不选择新的中转点或者直飞航线。最重要的是能源影响,中东是全球石油的重要支柱,如果冲突持续,全球油价或将大幅走高,从而对全球民航业产生重大打击。
平台、旅行社启动应急预案
军事冲突给中国赴中东出境游带来了一定影响。
3月1日凌晨,阿联酋迪拜帆船酒店遭到袭击。据央视新闻报道,帆船酒店的东北侧起火,袭击发生时,很多酒店游客正在熟睡,被巨大的爆炸声惊醒。
北京商报记者联系到在卡塔尔旅游的中国游客刘建华。刘建华表示,在卡塔尔的街道上空,能看到不断有导弹飞过,也能听到拦截产生的爆炸声,自己目前所在地较为安全,还未出现袭击情况。
多家中国旅行社目前已经启动应急预案,为正在中东的中国游客紧急改签机票,或为即将出行的游客免费变更出行时间。
众信旅游集团媒介公关经理李梦然表示,经确认,众信旅游在当地游客均安全。众信旅游已启动突发事件应急预案,成立专项工作小组,7×24小时实时跟进当地局势动态,统筹部署游客安全保障工作。
另有定制游旅行社负责人表示,目前还有少量在埃及的中国游客,正在帮助这些游客改签机票,尽快启程回国。
李梦然表示,目前,今日出发前往中东的旅行团已经进行了免费退订或改期出发。在2月28日17:00前预订中东地区(含约旦、阿联酋、卡塔尔、伊朗、以色列、阿曼、也门等国家),且出行日期为2月28日—3月15日的相关订单启动应急保障机制。“接下来,我们将全力协同境内外资源方,积极协助游客进行行程取消及变更,尽力降低或承担用户损失。同时,持续密切跟踪当地事态及各国官方出行提示,根据实际情况动态调整行程安排,并与全球合作航司、酒店、地接等资源方保持紧密沟通,确保信息畅通、响应及时。”
在线旅游平台也推出了应急方案。北京商报记者从去哪儿旅行获悉,在酒店方面,针对2月28日17时前预订中东14国(包括伊拉克、约旦、黎巴嫩、阿联酋、叙利亚、科威特、卡塔尔、沙特阿拉伯、土耳其、巴林、伊朗、以色列、阿曼、也门),且出行日期为2月28日至3月5日的订单,去哪儿已开启兜底保障机制,将联合商家一起为需要退订的用户承担退订损失。
北京商报记者还从携程获悉,携程正和各航司积极协调对接,涉及行程影响的用户可在携程App自助提交预约退票,携程将依据航司统一安排为用户提供挽损方案。
同程旅行方面也表示,如用户受局势影响无法出行,可申请免费取消。在交通方面,同程旅行已成立专项组,与国内外各航司保持沟通,密切关注航线最新动态,并将严格按照各航司的退改政策,为用户办理相关退票或改签手续。
北京商报记者 关子辰 牛清妍
本网站所有内容属北京商报社有限公司,未经许可不得转载。 商报总机:010-64101978 版权合作:010-64101871
商报地址:北京市朝阳区和平里西街21号 邮编:100013 法律顾问:北京市中同律师事务所(010-82011988)
![]()
网上有害信息举报 违法和不良信息举报电话:010-84276691 举报邮箱:bjsb@bbtnews.com.cn
ICP备案编号:京ICP备08003726号-1
京公网安备11010502045556号 互联网新闻信息服务许可证11120220001号