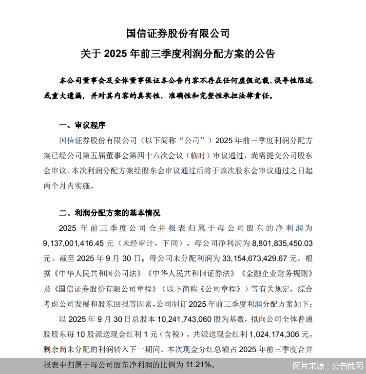
北京商报讯(记者 李海媛)12月8日,国信证券发布2025年前三季度利润分配方案。数据显示,国信证券2025年前三季度公司合并报表归属于母公司股东的净利润为91.37亿元(未经审计,下同),母公司净利润为88.02亿元。截至2025年9月30日,母公司未分配利润为331.55亿元。
国信证券表示,2025年前三季度利润分配方案如下:以2025年9月30日总股本102.42亿股为基数,拟向公司全体普通股股东每10股派送现金红利1元(含税),共派送现金红利10.24亿元,剩余尚未分配的利润转入下一期间。本次现金分红总额占2025年前三季度合并报表中归属于母公司股东净利润的比例为11.21%。

本网站所有内容属北京商报社有限公司,未经许可不得转载。 商报总机:010-64101978 版权合作:010-64101871
商报地址:北京市朝阳区和平里西街21号 邮编:100013 法律顾问:北京市中同律师事务所(010-82011988)
![]()
网上有害信息举报 违法和不良信息举报电话:010-84276691 举报邮箱:bjsb@bbtnews.com.cn
ICP备案编号:京ICP备08003726号-1
京公网安备11010502045556号 互联网新闻信息服务许可证11120220001号