北京商报讯(记者 李秀梅 胡永新)11月26日下午,香港新界大埔屋邨宏福苑多栋住宅楼发生火灾,造成重大人员伤亡。
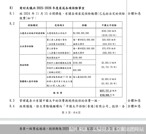
11月27日,北京商报记者注意到,宏福苑业主立案法团相关会议记录显示:商讨及议决2025-2026年度屋苑各项保险事宜,经商议后,动议继续向“中国太平保险(香港)有限公司”投保,各委员一致赞成通过,投保期为2025年1月1日至2026年12月31日。
从保险方案来看,包括大厦及公共地方财产保险、公共责任保险、现金保险和集体个人意外保险。其中,大厦及公共地方财产保险保额为20亿港元,对应的保费为24.02万元/两年。公众责任保险受保项目包括第三者人身伤亡责任、第三者责任,其中第三者人身伤亡责任保额为每一次事件1000万港元,对应的保费为2万港元/两年;第三者责任的保额为每一次事件2亿港元,保费为7万港元/两年。现金保险的受保项目包括现金运送途中、存放于上锁的抽屉或保险柜、存放于上锁的抽屉或保险柜(非办公时间),对应的保额分别为10万港元、10万港元和3万港元,对应的保费均为3503.5港元/两年。集体个人意外保险的受保项目为法团活动参与者(7-70岁)的个人意外身亡或永久伤残(以65人为上限),保额为每人最高10万港元,对应的保费为3903.9港元/两年。
上述四类保险的总保费为33.77万港元/两年。

本网站所有内容属北京商报社有限公司,未经许可不得转载。 商报总机:010-64101978 版权合作:010-64101871
商报地址:北京市朝阳区和平里西街21号 邮编:100013 法律顾问:北京市中同律师事务所(010-82011988)
![]()
网上有害信息举报 违法和不良信息举报电话:010-84276691 举报邮箱:bjsb@bbtnews.com.cn
ICP备案编号:京ICP备08003726号-1
京公网安备11010502045556号 互联网新闻信息服务许可证11120220001号