在收益率回暖的背景下,银行理财再掀费率“价格战”。7月3日,据北京商报记者统计,截至目前,已有包括华夏理财、交银理财、招银理财、宁银理财、光大理财在内的多家理财公司密集发布费率调整公告,通过对销售服务费、固定管理费进行优惠,让利金融消费者,调整后,部分产品费率降低至0元。也有部分理财公司决定,在产品达到收取超额业绩报酬的标准后,不再收取这笔费用。在分析人士看来,如今,理财行业“内卷”现象已经越来越明显,未来阶段性、策略性减免产品费率将会越来越常见。
费率“价格战”开打
“今年的理财产品是真香”“不仅收益涨回来了,费率也调低了”……看着满屏飘红的收益,林明(化名)感慨万千。投资3个月本金2万元,他拿到了300多元的利息,“最近我关注的理财产品费率又比之前下调了十几个基点,我准备再投资1年看看收益如何。” 林明说道。
今年以来,银行理财收益回暖明显,理财公司揽客也愈发激烈。7月3日,据北京商报记者统计,截至目前,已有包括华夏理财、中邮理财、交银理财、招银理财、宁银理财、光大理财在内的多家理财公司密集发布费率调整公告,通过对销售服务费、固定管理费进行优惠,让利金融消费者。
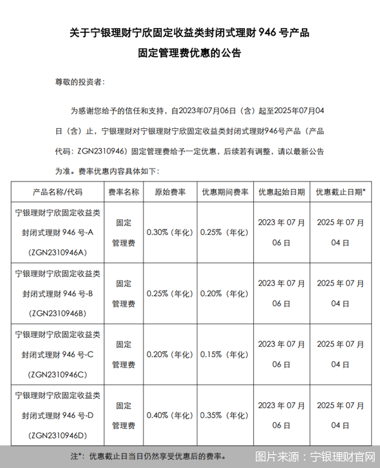
7月3日,宁银理财发布公告表示,自2023年7月6日(含)起至2025年7月4日(含)止,对宁银理财宁欣固定收益类封闭式理财946号(以下简称“946号产品”)固定管理费给予一定优惠。此次946号产品-A、946号产品-B、946号产品-C、946号产品-D原始费率分别为0.30%(年化)、0.25%(年化)、0.20%(年化)、0.40%(年化),优惠期间费率分别降低至0.25%(年化)、0.20%(年化)、0.15%(年化)、0.35%(年化)。

无独有偶,7月3日,据华夏银行官网,华夏理财也发布了固定管理费率优惠的公告表示,根据产品费率阶段性优惠安排,拟对华夏理财现金管理类理财产品3号和华夏理财现金管理类理财产品4号开展固定管理费率优惠,两款产品优惠后费率均为0.05%(年化),优惠时间自2023年7月8日(含)起-2023年7月21日(含)止。
在此之前,已有多家理财公司对费率价格给予了优惠,从下调幅度看,已有多款理财产品管理费率降至0。例如,“宁银理财宁欣天天鎏金现金管理类理财产品1号-C份额” 固定管理费从0.4%(年化)降至0(年化),优惠时间自2023年6月28日起至2023年7月31日止;“兴银理财添利天天利19号净值型理财产品”销售服务费从0.30%(年化)下调至0(年化),费率优惠日期自2023年6月27日起。
融360数字科技研究院分析师刘银平在接受北京商报记者采访时指出,今年理财产品净值回升、产品销售回暖,理财公司面临着较大的规模扩张压力,市场竞争激烈,策略性下调产品费率可以提升产品的收益率,进而吸引投资者的关注、做大市场规模。
下调超额业绩报酬
为了充分向金融消费者让利,北京商报记者注意到,除了下调产品费率外,也有不少理财公司调整了超额业绩报酬,也就是说,在产品达到收取超额业绩报酬的标准后不再收取这笔费用。
中邮理财将旗下银财富惠农·鸿运封闭式2023年第12期、邮银财富恒利·鸿运封闭式2023年第1期、邮银财富恒利·鸿运封闭式2023年第3期、邮银财富恒利·鸿运封闭式2023年第4期人民币理财产品的浮动管理费进行调整,由收取超出部分的80%调整为0。
交银理财也在近日发布公告,将交银理财稳享固收精选日开5号(360天持有期)理财产品超额业绩报酬进行调整,优惠前该款产品针对份额持有区间年化收益率超过业绩比较基准区间中枢计算的部分,按照20%的比例提取超额业绩报酬,优惠后针对份额持有区间年化收益率超过业绩比较基准区间中枢计算的部分,按照0%的比例提取超额业绩报酬。
通常情况下,银行理财产品收取的费用一般包括固定管理费、销售手续费、托管费和超额业绩报酬等,前三种费用的收取标准较为清晰,而超额业绩报酬则作为浮动管理费收取。
一位银行人士介绍称,超额业绩报酬指的是在投资周期内理财产品的运作收益超出产品业绩比较基准时,理财公司从超额部分按一定比例收取的浮动管理费用,如果今日产品收益较高,理财公司将会提前计提超额业绩报酬,如果明日产品发生了亏损,那么理财公司则会把计提的部分再补回去,直至产品最终到期结算。
以一家理财公司在售的产品为例,该产品目前业绩比较基准为3.4%,当产品到期时收益率超过业绩比较基准,超过部分的70%归客户所有,其余30%则作为理财公司的浮动管理费。
在刘银平看来,过去有些理财产品的超额业绩报酬设置过高,比如80%、100%,引发投资者的质疑,给投资者一种“亏损无下限、收益率封顶”的感受,调降或是免收产品的超额业绩报酬,市场行情好的情况下,投资者能拿到更高的收益率,这也是为了维护客户关系、应对竞争激烈的理财市场。
“理财行业‘内卷’现象已经越来越明显,未来可能会有更多理财公司参与到产品费率调整,产品费率设计会更加灵活多样,阶段性、策略性减免产品费率将会越来越常见。”刘银平说道。
建立多元化的丰富产品体系
在当前激烈的理财市场竞争环境中,狠打“降费”牌是理财公司的无奈之举,也从侧面反映出理财公司想要留客、获客的期望,但“价格战”显然不是第一步,未来,理财公司应进一步扎实“内功”,打造投研能力,拓展大类资产配置类型,建立多元化的丰富产品体系,以更好的产品和服务吸引客户。
普益标准研究员赵伟指出,一方面,一味地打价格战可能会导致公司的利润空间被压缩至正常水平以下,进而影响公司的长期发展。另一方面,价格并非客户选择理财产品的唯一考虑因素。在许多情况下,产品质量、服务水平以及公司声誉等都是客户考虑的重要因素。
理财公司需要转变思路,从优化产品架构和提升金融服务的角度来提升自身的竞争力。赵伟坦言,在优化产品结构方面,理财公司需要提供多元化和灵活性的产品来满足不同风险偏好的客户需求,完善丰富产品货架,加强投资和风险管理,助力投资者实现保值增值目标。具体而言,理财公司要抓住各类产品的发展机遇,积极布局固收+、FOF、养老理财、ESG等主题型产品市场,满足日益多样化的客户需求的同时,有效地让理财产品嵌入到长期资金的配置之中。
“除此之外,在提升金融服务方面,理财公司可以通过加强投资者分层管理、加大投资者教育投入、提升资产配置能力、提高需求匹配能力等方面,帮助客户更好地理解和管理他们的财富。同时,理财公司应加强金融科技的应用,提升客户金融服务的可得性、可行性和可控性,利用数字化和人工智能等技术,提供方便快捷的在线服务。” 赵伟如是说道。
北京商报记者 宋亦桐
本网站所有内容属北京商报社有限公司,未经许可不得转载。 商报总机:010-64101978 版权合作:010-64101871
商报地址:北京市朝阳区和平里西街21号 邮编:100013 法律顾问:北京市中同律师事务所(010-82011988)
![]()
网上有害信息举报 违法和不良信息举报电话:010-84276691 举报邮箱:bjsb@bbtnews.com.cn
ICP备案编号:京ICP备08003726号-1
京公网安备11010502045556号 互联网新闻信息服务许可证11120220001号