
6月17日,以“链通双循环、赋能新经济”为主题的首届京津冀现代商贸物流金融创新发展论坛,在廊坊市丝绸之路国际艺术交流中心成功举办。全国商贸物流领军企业负责人,领先股份制银行、区域城商行和相关领域知名专家学者齐聚一堂,共话“京津冀现代商贸物流金融创新发展”主题,对现代商贸物流产业相关政策深入解读,为金融创新赋能现代商贸物流产业高质量发展建言献计。

首届京津冀现代商贸物流金融创新发展论坛,是2023年中国·廊坊国际经济贸易洽谈会的重点活动之一,由中国物流与采购联合会、廊坊市人民政府联合主办,中国物流与采购联合会物流与供应链金融分会、中国物流与采购联合会投融资分会、廊坊银行共同承办。
深入推进京津冀协同发展,河北省加快建设“物流强省”步伐,全力打造全国现代商贸物流重要基地。廊坊市把现代商贸物流产业发展列为全市“一号工程”,卓力建设全国商贸物流产业高地。

论坛上,廊坊银行与京东科技、河北征信、河北物流、上海钰翔科技签署了京津冀现代商贸物流重大项目战略合作协议。廊坊银行主动融入区域经济大局、推动现代商贸物流产业发展,抢抓发展机遇,发挥特色优势,以金融之力助建现代商贸物流产业高地。

国务院发展研究中心金融研究所副所长陈道富,围绕“科技、产业和金融的良性循环下的供应链金融发展”发表主题演讲;物产中大集团股份有限公司副总裁王露宁、普洛斯产融科技总裁束辰亮、九江银行行长肖璟、京东科技金融科技事业部物流金融总经理赵海波、国联股份高级副总裁王挺等嘉宾,分别围绕“供应链集成服务的实践、创新和认识”“数字供应链金融助力商贸物流产业链供应链数字化升级”“产业互联网下的商贸物流服务的实践与思考”“供应链金融科技助力商贸物流产业链升级”“产业互联网的数字化布局”等主题,进行深入研讨。

廊坊银行党委副书记、董事长邵丽萍,围绕“以金融创新助推现代商贸物流发展”主题进行演讲。廊坊银行作为一家在持续迭代创新中发展起来的特色银行,从自身区位优势出发,紧跟河北省“国家商贸物流重要基地”和廊坊“两个枢纽,三个基地”建设步伐,以“抓住一个引擎、联合两个龙头、打造三驾马车”战略,牵手大兴国际机场临空经济区和行业龙头企业,共同探索京津冀现代商贸物流产业基金、金融合作联盟及创新实践基地的产融服务生态,助推京津冀现代商贸物流产业升级发展。
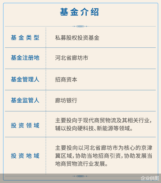
京津冀现代商贸物流产业基金

汇聚金融之力,助力京津冀现代商贸物流产业高质量发展。论坛上,京津冀现代商贸物流产业基金正式设立。该基金是在廊坊市政府统筹领导下,由廊坊市财信投资集团、招商资本、廊坊银行发起设立。基金为母子基金交易结构,由廊坊市财信投资集团有限公司设立的廊坊市政府投资引导基金作为母基金,通过引入多层次资本市场融资机制,实现商贸物流产业规模化扩张、便利化服务、智能化提升,从而加速培育区域亿级企业,做优“百亿级”行业,打造“千亿级”产业,加快推进商贸物流中心城市建设,进一步巩固廊坊市重要商贸物流枢纽地位。京津冀现代商贸物流产业基金管理人为招商资本,基金监管人为廊坊银行,主要投向以河北省廊坊市为核心的京津冀区域,协助当地招商引资,助力当地商贸物流行业发展。基金一期规模10亿元,拟投资中国外运股份有限公司及临空经济区,配合临空经济区规划打造高效的经济产业链条。

京津冀现代商贸物流金融合作发展联盟

论坛上,“京津冀现代商贸物流金融合作发展联盟”宣布成立。该联盟由廊坊银行牵头,是京津冀区域首个金融服务商贸物流领域的开放型合作发展组织,集聚了包括蚂蚁科技、阿里云、中物华商、河北物流、中铁现代、复星国药、平安银行、郑州银行、九江银行等44家金融、科技、商贸物流行业龙头机构。通过“金融+服务+产业”的服务矩阵,打造区域特色化、差异化产融生态服务联盟,助推京津冀现代商贸物流产业发展,加快河北“物流强省”建设步伐。

京津冀现代商贸物流金融创新实践基地

由廊坊银行提出申请,中国物流与采购联合会审批,在廊坊临空经济区设立“京津冀现代商贸物流金融创新实践基地”,也在此次论坛上揭牌成立。该基地是目前京津冀地区乃至华北区域内首个现代商贸物流金融创新实践基地,承担金融创新、项目孵化、产业调研、高端智库等前沿性职能,将为河北省、特别是廊坊市做大做强现代商贸物流产业乃至实体经济招商引资提供有力支撑,对推进京津冀商贸物流协同发展具有重要意义。
京津冀协同发展下河北商贸物流及金融服务调研报告

京津冀金融服务现代商贸物流方面首个权威调研报告——《京津冀协同发展下河北商贸物流及金融服务调研报告》,在此次论坛上正式向社会发布。该报告由廊坊银行联合中国物流与采购联合会金融委共同组织实施,调研组历时四个月,共调研摸底了30家头部或代表性企业,覆盖区域内专业市场、仓配企业、快递和冷链企业、进出口及跨境电商企业在内的多个行业,围绕产业链“三流”特征对其金融需求进行深入分析,对金融支持现代商贸物流产品服务创新进行探索,同时为地方政府制定现代商贸物流产业政策提供专业建议,得到了业界领导、专家的一致肯定。

供应链金融服务企业分类与评估指标

论坛还发布了国内首个《供应链金融服务企业分类与评估指标》团体标准。该标准填补了国内供应链金融领域标准的空白,对引领国内供应链金融产业规范、健康发展将会发挥重要推动作用。论坛还展示了京津冀金融服务商贸物流发展成果,展览以银企合作为切入点,集中展示京津冀核心区域现代商贸物流实体企业发展及金融服务现代商贸物流实体企业创新案例,为京津冀商贸物流发展提供案例依据。
此次论坛的承办方之一,是作为地方一级法人银行的廊坊银行。近年来,廊坊银行秉持“服务国家战略、服务区域经济、服务人民群众”的历史使命,自觉服从发展大局,通过发挥自身综合经营和特色业务优势,加快构建以廊坊为主体、以石家庄和天津为两翼、以北京城市副中心和雄安新区为新引擎的“一体两翼双引擎”发展新格局,努力为区域发展提供不竭的金融动力。截至2023年5月31日,廊坊银行资产2862.48亿元,各项贷款1743.38亿元,各项存款2068.44亿元,员工近2500人,下辖天津、石家庄两家分行,103家营业网点遍布京津冀腹地,服务客户总数超过1000万户,综合实力稳居河北省11家城商行前3强、中国银行业100强、世界银行业500强。

主动融入区域经济大局,助力廊坊“一号工程”建设,廊坊银行积极创新金融服务,推动廊坊现代商贸物流产业高质量发展。在特色产品与行业服务上,该行聚焦商贸物流产业需求,创新探索专属服务模式,为商贸物流行业提供“金融+泛金融”综合解决方案,服务现代商贸物流行业贷款余额约100亿元,达成后续行业服务授信约118亿元。

“我们将认真学习贯彻习近平总书记视察河北重要讲话精神,全面落实省委十届四次全会工作部署,全力支持京津冀区域特别是廊坊市现代商贸物流产业加快发展,在推进京津冀协同发展中彰显新担当。”在接受记者采访时,廊坊银行党委书记李克俭表示,将以行业市场调研为基础,以创新实践基地为支点,以产业发展基金为引擎,以产融合作联盟为平台,以战略合作项目为抓手,全力打造现代商贸物流产业的综合化服务体系,为加快建设经济强省、美丽河北,奋力谱写中国式现代化建设河北篇章贡献廊坊银行力量。
本网站所有内容属北京商报社有限公司,未经许可不得转载。 商报总机:010-64101978 版权合作:010-64101871
商报地址:北京市朝阳区和平里西街21号 邮编:100013 法律顾问:北京市中同律师事务所(010-82011988)
![]()
网上有害信息举报 违法和不良信息举报电话:010-84276691 举报邮箱:bjsb@bbtnews.com.cn
ICP备案编号:京ICP备08003726号-1
京公网安备11010502045556号 互联网新闻信息服务许可证11120220001号