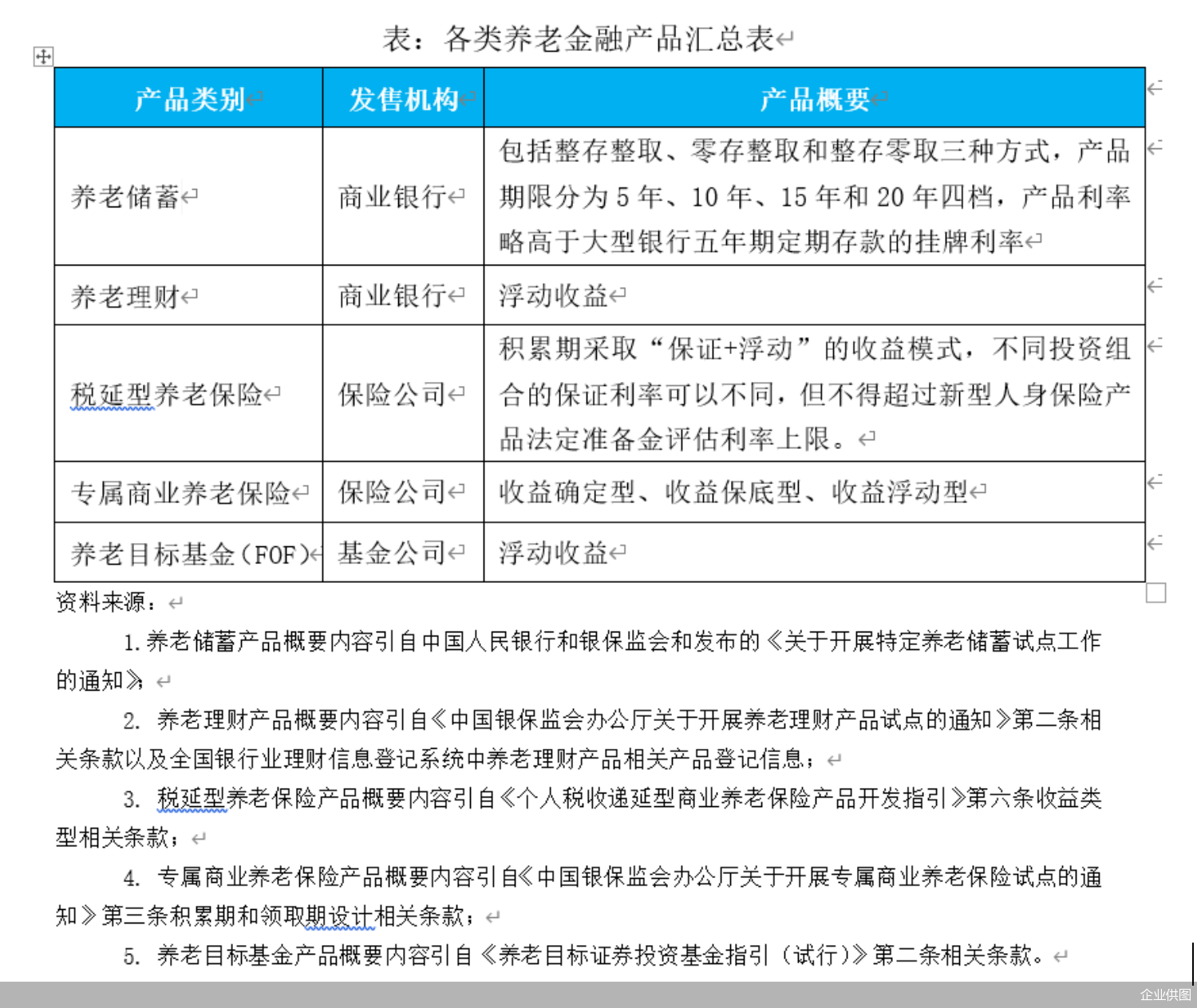
随着养老储蓄、养老基金、养老金保险相继落地,与此前已经问世的养老理财共同构成了我国个人养老金融体系,个人养老金也在近期成为热门词汇。整体来看,各类养老金融产品具有不同的收益风险特征,投资者可结合自身风险偏好等因素,选择不同的产品进行投资。

值得一提的是,参与个人养老金制度,不但可以积累养老金,还可以省税省钱。9月26日,国务院常务会议进一步明确了个人养老金税收优惠政策,决定对政策支持、商业化运营的个人养老金实行个人所得税优惠,对缴费者按每年12000元的限额予以税前扣除,投资收益暂不征税,且领取收入实际税负由7.5%降为3%。
一般而言,个人养老金的税收优惠针对缴费、投资增值、提取三个环节,制度设计不同,征税的环节也不同。既有制度设计为三个环节均免税;也有制度设计为缴费、投资增值环节免税,领取养老金时征税。

据了解,个人养老金资金账户每年缴费上限12000元以内的部分,可以通过个人所得税综合所得预扣预缴或次年汇算清缴,在个人所得税前办理扣除。同时,通过个人养老金资金账户取得的投资收益暂不征收个人所得税,换言之,通过个人养老金进行投资,每年最高可以享有12000元的优惠额度,存入时对应金额享受税前抵扣,如当年个税已达20%税档,则当年最高可少缴约2400元税费。此外,在个人养老金领取时不区分领取方式和领取额度,均按照3%的较低税率缴纳个人所得税。
实际上,长期资产配置是养老金实现长期投资目标和控制风险的重要手段,发挥着控制风险和稳定收益的重要作用。对于个人投资者而言,也可以选择把资产配置交给专业人士来做,例如,目标日期养老基金就是一款配置型的产品,随着投资者退休日期的临近,权益类资产的比重不断降低。
据证监会此前发布的个人养老金基金名录显示,首批共有包括易方达汇诚养老目标日期2043三年持有期混合FOF、易方达汇诚养老目标日期2038三年持有期混合FOF等129只养老FOF入选。为更好地服务个人养老金投资,各家养老FOF基金管理人也为旗下产品增设Y份额,专注于个人养老金投资,通过在指定的23家银行设立个人养老金资金账户以及在直销或代销平台开设个人养老金交易账户即可购买。
整体来看,个人养老金基金可以分为目标日期和目标风险两类。从首批个人养老金基金名录来看,共有养老目标日期基金50只,可覆盖预计退休日期为2025-2050年的人群。而养老目标风险基金从产品名称来看,可以分为稳健型、平衡型、均衡型、积极型。
在业内人士拿来,相对银行理财、储蓄存款、商业养老保险这三类产品,养老FOF的风险较高,但与此同时也伴随着较高的收益,更适合风险偏好较高的人群投资。为体现“普惠金融”理念,相关Y份额产品也设置费率优惠,多数产品在主份额的年管理费及年托管费的基础上“打五折”。
长远来看,养老投资是一个长达数十年的过程,其本质在于资产的长期保值增值。因此,需要及早进行科学、合理的规划。
数据及图表来源:易方达投资者教育基地
本网站所有内容属北京商报社有限公司,未经许可不得转载。 商报总机:010-64101978 版权合作:010-64101871
商报地址:北京市朝阳区和平里西街21号 邮编:100013 法律顾问:北京市中同律师事务所(010-82011988)
![]()
网上有害信息举报 违法和不良信息举报电话:010-84276691 举报邮箱:bjsb@bbtnews.com.cn
ICP备案编号:京ICP备08003726号-1
京公网安备11010502045556号 互联网新闻信息服务许可证11120220001号