
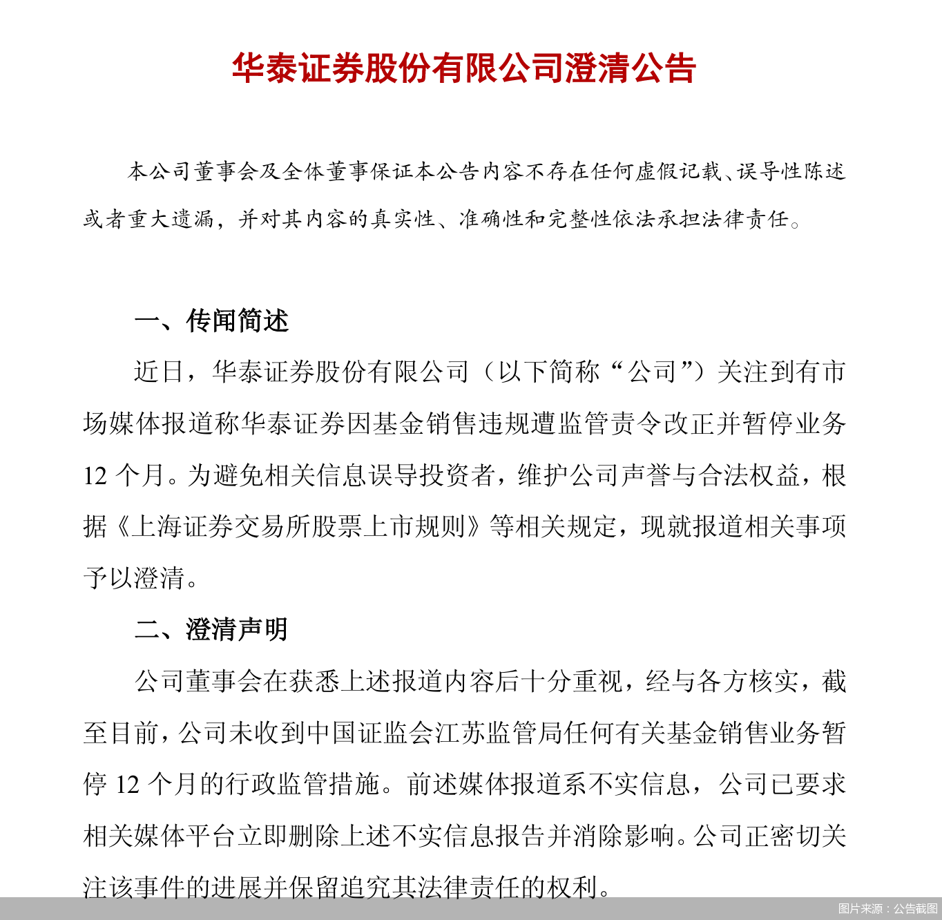
北京商报讯(记者 刘宇阳 实习生 王思奕)4月30日,华泰证券发布澄清公告称,近日,公司关注到有市场媒体报道称华泰证券因基金销售违规遭监管责令改正并暂停业务12个月。为避免相关信息误导投资者,维护公司声誉与合法权益,根据《上海证券交易所股票上市规则》等相关规定,现就报道相关事项予以澄清。
经与各方核实,截至目前,公司未收到中国证监会江苏监管局任何有关基金销售业务暂停12个月的行政监管措施。此前相关媒体的报道系不实信息,公司已要求相关媒体平台立即删除上述不实信息报告并消除影响。公司正密切关注该事件的进展并保留追究其法律责任的权利。
本网站所有内容属北京商报社有限公司,未经许可不得转载。 商报总机:010-64101978 版权合作:010-64101871
商报地址:北京市朝阳区和平里西街21号 邮编:100013 法律顾问:北京市中同律师事务所(010-82011988)
![]()
网上有害信息举报 违法和不良信息举报电话:010-84276691 举报邮箱:bjsb@bbtnews.com.cn
ICP备案编号:京ICP备08003726号-1
京公网安备11010502045556号 互联网新闻信息服务许可证11120220001号