2026年开年以来,国内大家居行业密集迎来高层人事调整与资本运作,行业深度洗牌与跨界突围的步伐全面加快。北京商报记者不完全统计,年初至今,*ST东易、友邦吊顶、ST柯利达等多家上市企业相继变更控制权。从动作来看,部分企业是创始人彻底离场,部分则是引入跨界资本。企业高层变动的背后,或是企业业绩承压与行业转型需求的双重驱动。Wind数据显示,截至2026年3月,家居用品板块31家披露2025年业绩预告的企业中,仅3家业绩预增。
业内人士表示,目前家居行业已进入深度洗牌期,房地产存量市场的竞争格局,倒逼行业加速战略与组织变革。传统产业资本与AI、算力等新兴产业资本的融合,将成为行业发展的重要趋势,而能否率先完成战略转型、拥抱新技术、重构产业生态,将成为企业能否在行业新周期中占据先机的关键。
高层变动密集上演
2026年以来,家居企业高层人事变动频发。企业高层人事变动覆盖行业全链条,从创始人离场到资本方入局,从控制权全盘易主到部分股权出让,每一次变动背后,都折射出行业洗牌期的战略抉择。

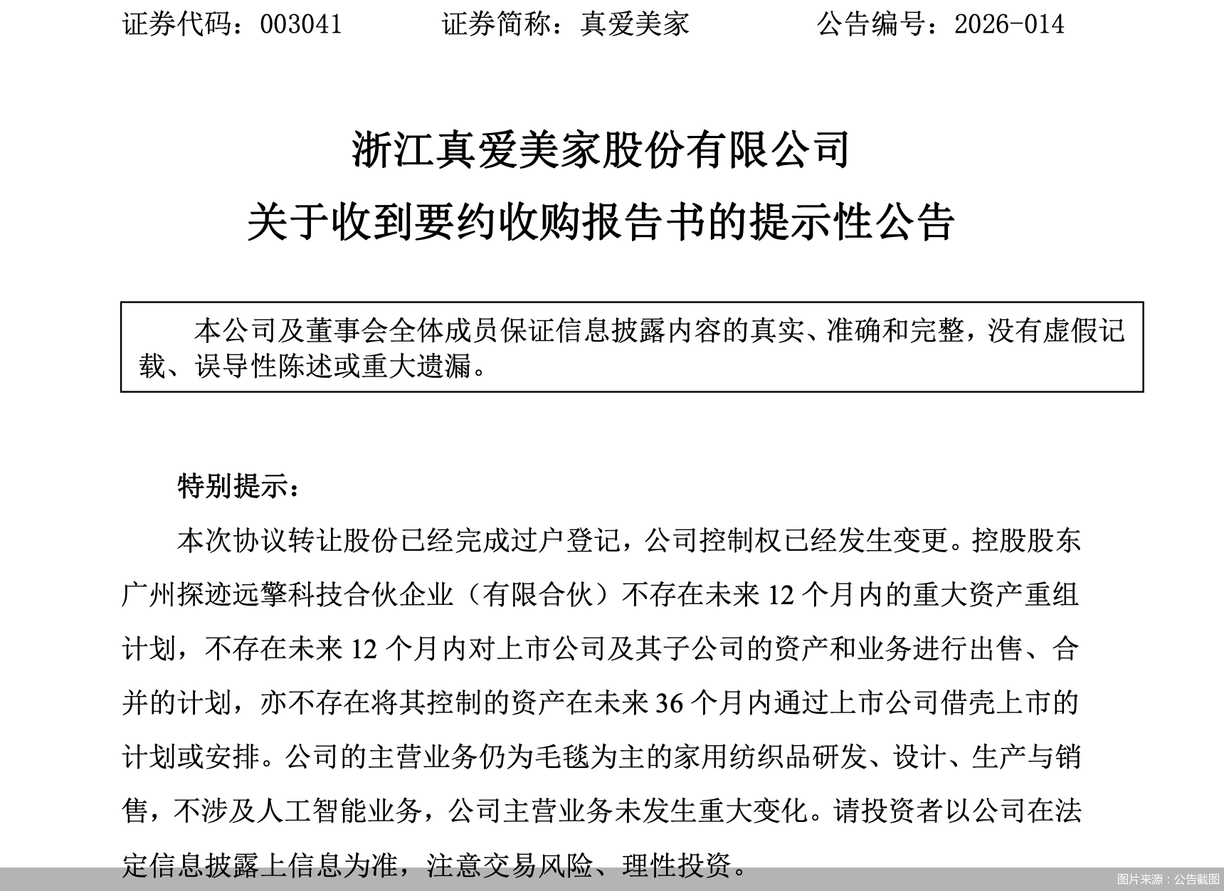
3月,真爱美家原控股股东真爱集团以协议转让方式,向AI大模型智能体“独角兽”企业探迹远擎转让4319万股,转让后公司控股股东变更为探迹远擎,实际控制人变更为黎展。2月,友邦吊顶创始人时沈祥、骆莲琴夫妇通过协议转让及放弃行使表决权,将公司实际控制权交予施其明及其控制的明盛智能。
1月,ST柯利达原实控人向英众智能转让柯利达集团100%股权,转让后公司间接控股股东变更为英众智能,实际控制人变更为曹亚联和刘纯坚。同月,*ST东易1.5亿股转增股份完成过户,华著科技成为其第一大股东及控股股东,实控人张建华同步成为*ST东易新实控人。
值得注意的是,除了控制权易主,部分家居企业选择转让部分股份以获取现金流。2月,皮阿诺原实控人马礼斌向初芯微协议转让1788.84万股股份,转让价格为15.31元/股。马礼斌表示,此举旨在引入半导体新兴产业为公司赋能,寻找新盈利增长点。同时,初芯微的投资也是资本对皮阿诺品牌价值的肯定。
家居行业相关人士指出,2026年家居行业高层变动呈现出多样化特征,既有企业内部治理优化导致的职务调整,也有创始人离场、职业经理人接棒的传承更迭,还有控制权易主、战略资本引入的资本运作,这些变动是行业发展到特定阶段的必然结果。面对行业洗牌与盈利压力,企业需要更敏捷的组织架构、更严格的合规体系、更专业的精细化运营能力。
行业步入调整期
从控制权易主到部分股权出让,从创始人离场到战略资本入局,一系列变动背后,或是企业业绩普遍承压与行业整体发展放缓的缩影。Wind数据显示,截至今年3月,家居用品板块已披露2025年业绩快报或预告的31家企业中,业绩预增的仅为3家。其余企业均面临业绩下滑、亏损等局面。
红星美凯龙发布的2025年年报显示,公司2025年实现营收65.82亿元,同比下滑15.85%;净利润亏损237.22亿元。ST柯利达预计2025年净利润亏损1.6亿—2.0亿元,与上年同期相比,亏损增加1.69亿—2.09亿元。皮阿诺预计2025年净利润亏损3500万—4500万元;扣非净利润亏损5450万—6450万元。
企业业绩困境并非个例,而是整个家居行业承压的真实写照,行业整体数据同样反映出家居行业的发展压力。中国建筑材料流通协会发布的全国建材家居景气指数(BHI)显示,2025年12月,BHI为107.49,环比下跌6.69点,同比下跌1.33点。全国规模以上建材家居卖场12月销售额为1179.60亿元,环比下跌9.00%,同比下跌4.40%;2025年全年累计销售额为14411.45亿元,同比下跌3.33%。
中国建筑材料流通协会行业研究部表示,2025年尽管受多重因素影响,全国建材家居行业整体仍实现韧性向前,但存量房再装修需求成为市场韧性前行的重要保障,行业整体增速放缓态势明显。
业内人士进一步分析称,家居行业发展放缓的核心原因在于行业竞争加剧,同时渠道碎片化趋势明显,传统家居企业仅靠战术层面的微调已难以应对市场变局。行业整体发展困境倒逼企业加速战略调整与组织变革,高层人事调整正是企业应对业绩压力、寻求突破的重要手段,通过优化治理结构、调整发展战略,提升企业的市场竞争力。
AI赋能未来
事实上,家居企业高层变动并非简单人事更迭。北京商报记者注意到,企业高层调整、控制权变更,都将目光瞄准AI赛道、数字化转型等方向。家居企业通过战略调整瞄准AI赛道,推动行业从传统产品制造向“服务+智能”转型。
中国家居/设计产业互联网战略专家王建国指出,当前家居整体市场已步入存量阶段,仅依靠战术层面的小幅调整与资源整合,已难以产生显著成效。这一市场现状也倒逼部分家居企业,将发展方向转向国家重点扶持的新兴领域,如AI、算力等。与此同时,部分潜在资本也瞄准了上市家居企业的壳资源,通过这一载体实现双方的价值互换。
据了解,真爱美家被AI独角兽企业探迹远擎收购,探迹远擎核心业务为企业数字化营销、智能销售与智能决策服务,此次收购推动真爱美家迈入AI赛道;*ST东易新任董事长来自主营算力中心服务的华著科技,公司将借助华著科技的算力资源优势,拓展算力中心集成和运营业务,实现“家装+算力”双轮驱动。
*ST东易原创始人陈辉表示,公司未来的目标是“家装+算力”双主业运营。接下来,公司将融合原有数字化基础与前沿AI落地能力,打造“家装中央厨房”,整合从传统设计师到AI设计智算能力、从单品供应链选择到单空间系统解决方案、从传统施工管理到数字化施工节点管控的全链路能力,实现标准化与个性化相结合的服务输出。
中国建筑材料流通协会分析认为,AI技术深度融入行业,成为企业竞争力提升核心抓手。2025年,AI浪潮加速赋能建材家居行业,带来颠覆性变革与创新机遇。未来,随着AI技术的持续渗透,家居行业将迎来新一轮的转型升级。能够率先完成AI赋能、实现战略转型的企业,将在行业深度洗牌中占据先机,推动行业从传统产品制造向“服务+智能”的高质量发展阶段迈进。
北京商报记者 翟枫瑞
本网站所有内容属北京商报社有限公司,未经许可不得转载。 商报总机:010-64101978 版权合作:010-64101871
商报地址:北京市朝阳区和平里西街21号 邮编:100013 法律顾问:北京市中同律师事务所(010-82011988)
![]()
网上有害信息举报 违法和不良信息举报电话:010-84276691 举报邮箱:bjsb@bbtnews.com.cn
ICP备案编号:京ICP备08003726号-1
京公网安备11010502045556号 互联网新闻信息服务许可证11120220001号