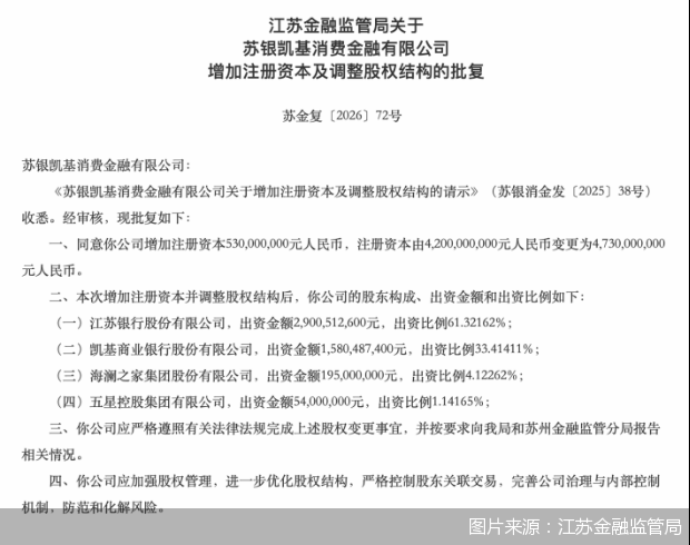
北京商报讯(记者 董晗萱)又有消费金融机构获资本补充。4月2日,北京商报记者注意到,据国家金融监督管理总局江苏金融监管局行政许可,同意苏银凯基消费金融有限公司(以下简称“苏银凯基消金”)增加注册资本5.3亿元,注册资本由42亿元变更为47.3亿元。
本次增加注册资本并调整股权结构后,股东构成及出资比例为:江苏银行出资29亿元,持股61.32%;凯基商业银行出资15.8亿元,持股33.41%;海澜之家出资1.95亿元,持股4.12%;五星控股集团出资金额5400万元,持股1.14%。

苏银凯基消金成立于2021年,开业以来,曾两度大手笔增资,注册资本跃升至行业第八位。此番增资动作后,苏银凯基消金的排名仍在第八,仅次于京东消费金融的50亿元。
通常来看,消费金融公司进行增资,不仅能满足监管对资本充足率的要求,也能增强整体风险抵御能力,为业务扩张和合规经营提供更稳固的资金基础。增资背后,也体现出苏银凯基消金飞速扩张带来的资本需求。截至2025年6月末,公司资产总额为630.37亿元;2025年上半年实现营业收入27.44亿元、净利润3.8亿元。截至2025年一季度末,其贷款余额已超560亿元。
对于增资事项,北京商报记者向苏银凯基消金方面进行采访,但截至发稿暂未获回复。
值得注意的是,经历三次增资,苏银凯基消金第一大股东江苏银行的持股比例接连上升。对此,博通咨询首席分析师王蓬博认为,银行控股地位更稳固,公司治理决策更统一,能减少多头管理带来的内耗,也方便整合银行端的资金、客户、风控与渠道资源,强化消费金融公司与母行在资金成本、风控模型、场景获客上的协同效应。同时,更高的持股比例也体现大股东对消金业务长期发展的支持,有助于稳定市场信心,降低消费金融公司在同业与债券市场的融资成本。
从监管导向来看,同样旨在压实消费金融公司股东责任、提升决策效率、确保股东资源投入。2024年3月施行的《消费金融公司管理办法》将注册资本最低限额由3亿元提高至10亿元,并将主要出资人持股比例要求由不低于30%提高至不低于50%。
回顾2026年一季度,消费金融公司增资案例不在少数。北银消费金融、金美信消费金融注册资本均增加至10亿元,达到监管“门槛”;湖北消费金融、海尔消费金融则通过引入新国资股东的方式优化了股权结构。
“从当前行业态势看,消费金融机构的增资潮大概率还会持续1到2年,直至剩余未达标机构全部满足10亿元注册资本门槛、头部机构资本实力与业务规模基本匹配。”王蓬博说道。
具体而言,王蓬博认为,增资会更集中在腰部与尾部机构,尾部机构核心是冲刺监管最低资本要求以保住持牌资质,腰部机构则多为补充资本、优化股权结构以提升竞争力,头部机构虽也会增资,但节奏会更平缓,更多是配合业务扩张与股东资源整合。
此外,增资方式上,银行系消费金融机构会以主发起行独家增资或按比例增持为主,进一步提升控股权;产业系与中小消费金融机构则更多采用原股东同比例增资、引入新股东特别是国资或产业投资方的方式,部分机构也会结合股权转让优化股权结构,整体以实缴货币资本为主,兼顾资本补充与资源协同的双重目标。
本网站所有内容属北京商报社有限公司,未经许可不得转载。 商报总机:010-64101978 版权合作:010-64101871
商报地址:北京市朝阳区和平里西街21号 邮编:100013 法律顾问:北京市中同律师事务所(010-82011988)
![]()
网上有害信息举报 违法和不良信息举报电话:010-84276691 举报邮箱:bjsb@bbtnews.com.cn
ICP备案编号:京ICP备08003726号-1
京公网安备11010502045556号 互联网新闻信息服务许可证11120220001号