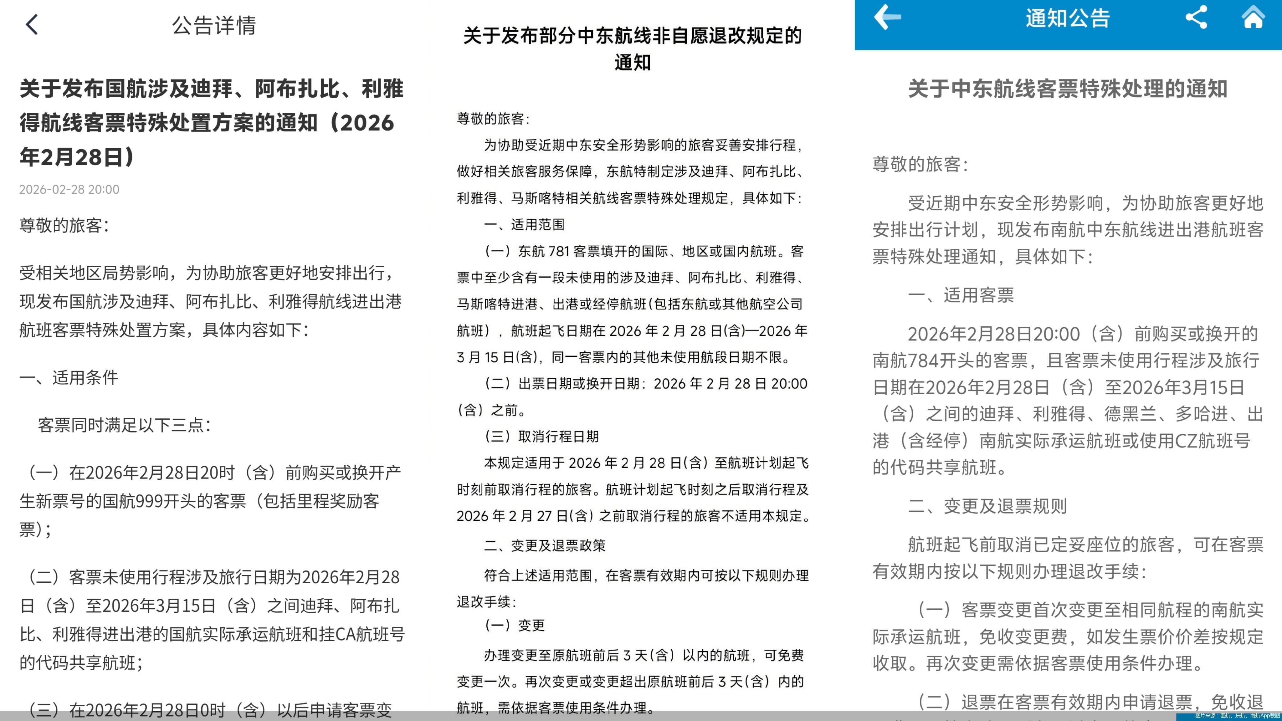
北京商报讯(记者 关子辰 牛清妍)2月28日晚,国航、东航、海航、厦航等多家航司先后发布涉及中东地区航班客票特殊处理方案,在规定范围内,退票或改签免除手续费。
以国航发布的方案为例,在2026年2月28日20时(含)前购买或换开产生新票号的国航999开头的客票(包括里程奖励客票),或者客票未使用行程涉及旅行日期为2026年2月28日(含)至2026年3月15日(含)之间迪拜、阿布扎比、利雅得进出港的国航实际承运航班和挂CA航班号的代码共享航班,在2026年2月28日0时(含)以后,首次变更免收变更手续费,也可以免手续费办理未使用航段退票(以取消客票订座时间为准)。
北京商报记者从去哪儿旅行获悉,在机票方面,去哪儿旅行将第一时间同步政策,为需要退改的旅客提供协助。在酒店方面,针对2月28日17时前预订中东14国(包括伊拉克、约旦、黎巴嫩、阿联酋、叙利亚、科威特、卡塔尔、沙特阿拉伯、土耳其、巴林、伊朗、以色列、阿曼、也门),且出行日期为2月28日至3月5日的订单,去哪儿已开启兜底保障,将联合商家一起为需要退订的用户承担退订损失。

本网站所有内容属北京商报社有限公司,未经许可不得转载。 商报总机:010-64101978 版权合作:010-64101871
商报地址:北京市朝阳区和平里西街21号 邮编:100013 法律顾问:北京市中同律师事务所(010-82011988)
![]()
网上有害信息举报 违法和不良信息举报电话:010-84276691 举报邮箱:bjsb@bbtnews.com.cn
ICP备案编号:京ICP备08003726号-1
京公网安备11010502045556号 互联网新闻信息服务许可证11120220001号