您的位置: 首页 > 基金券商频道

新华基金:张鹏任公司副总经理兼财务负责人

出处:北京商报 作者:李海媛 网编:财经新闻中心 2026-02-25

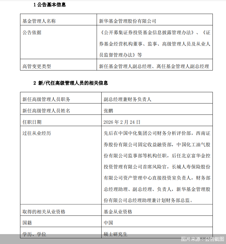
北京商报(记者 李海媛)2月25日,新华基金发布公告称,徐端骞因个人原因于2月24日离任公司副总经理兼首席信息官。张鹏自同日起任副总经理兼财务负责人。

图片来源:公告截图

公开简历显示,张鹏先后在中国中化集团公司财务分析评价部,西南证券固定收益融资部,中国化工油气股份有限公司监事部等机构任职,后任北京富华金控投资管理有限公司首席风险官,长城人寿保险资产管理中心直接投资室负责人,财务部总经理助理、副总经理、负责人,新华基金总经理助理兼计划财务部总监。

右侧广告

本网站所有内容属北京商报社有限公司,未经许可不得转载。 商报总机:010-64101978 版权合作:010-64101871

商报地址:北京市朝阳区和平里西街21号 邮编:100013 法律顾问:北京市中同律师事务所(010-82011988)

网上有害信息举报  违法和不良信息举报电话:010-84276691 举报邮箱:bjsb@bbtnews.com.cn

ICP备案编号:京ICP备08003726号-1  京公网安备11010502045556号  互联网新闻信息服务许可证11120220001号