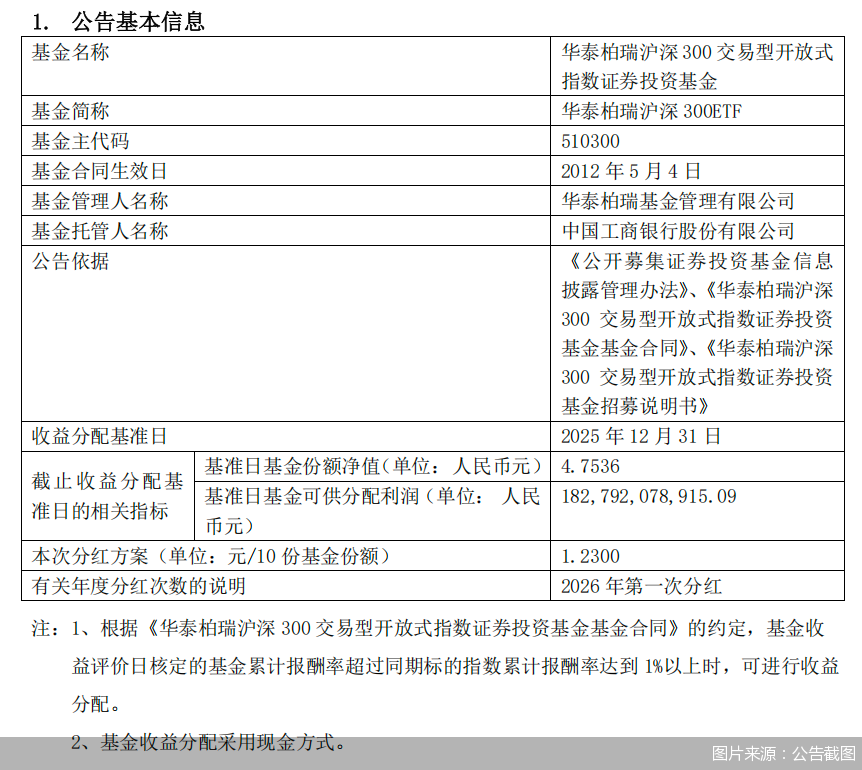
北京商报讯(记者 刘宇阳 实习生 姚榕琰)继2025年6月分红超83亿元,创下公募基金单次分红之最后,1月11日,华泰柏瑞沪深300ETF相关公告显示,将以2025年12月31日为收益基准日,进行2026年第一次分红。
公告指出,本次分红方案为每10份基金份额分红1.23元,权益登记日为1月16日,除息日为1月19日,现金红利将于1月27日发放。
值得一提的是,华泰柏瑞沪深300ETF为国内最大的ETF产品。Wind数据显示,截至1月9日,该基金总规模约为4373.5亿元,总份额约为895.09亿份。若按照上述方案计算,此次分红总额将超110亿元,再度刷新国内公募单次分红纪录。

本网站所有内容属北京商报社有限公司,未经许可不得转载。 商报总机:010-64101978 版权合作:010-64101871
商报地址:北京市朝阳区和平里西街21号 邮编:100013 法律顾问:北京市中同律师事务所(010-82011988)
![]()
网上有害信息举报 违法和不良信息举报电话:010-84276691 举报邮箱:bjsb@bbtnews.com.cn
ICP备案编号:京ICP备08003726号-1
京公网安备11010502045556号 互联网新闻信息服务许可证11120220001号