未实现科创板上市的澎立生物医药技术(上海)股份有限公司(以下简称“澎立生物”)仍执着于资本市场,选择绕道被科创板公司奥浦迈(688293)并购来实现曲线上市。目前,奥浦迈重组预案已出炉,公司将于2月10日起复牌。
值得一提的是,澎立生物在IPO前,就已获得明星资本的青睐,公司估值最高曾达到超32亿元。不过,在IPO时,澎立生物估值出现缩水,此次交易公司最新的估值情况值得关注。此外,在重组预案中,奥浦迈披露了澎立生物的最新业绩情况。2023年,澎立生物业绩出现小幅下滑。2024年1—11月,澎立生物净利较2023年全年尚有一定差距。

拟被奥浦迈全资控股
停牌超半个月,奥浦迈于近日披露了重组预案,公司股票也将于2月10日起复牌。奥浦迈此次重组标的,正是此前科创板撤单企业澎立生物。
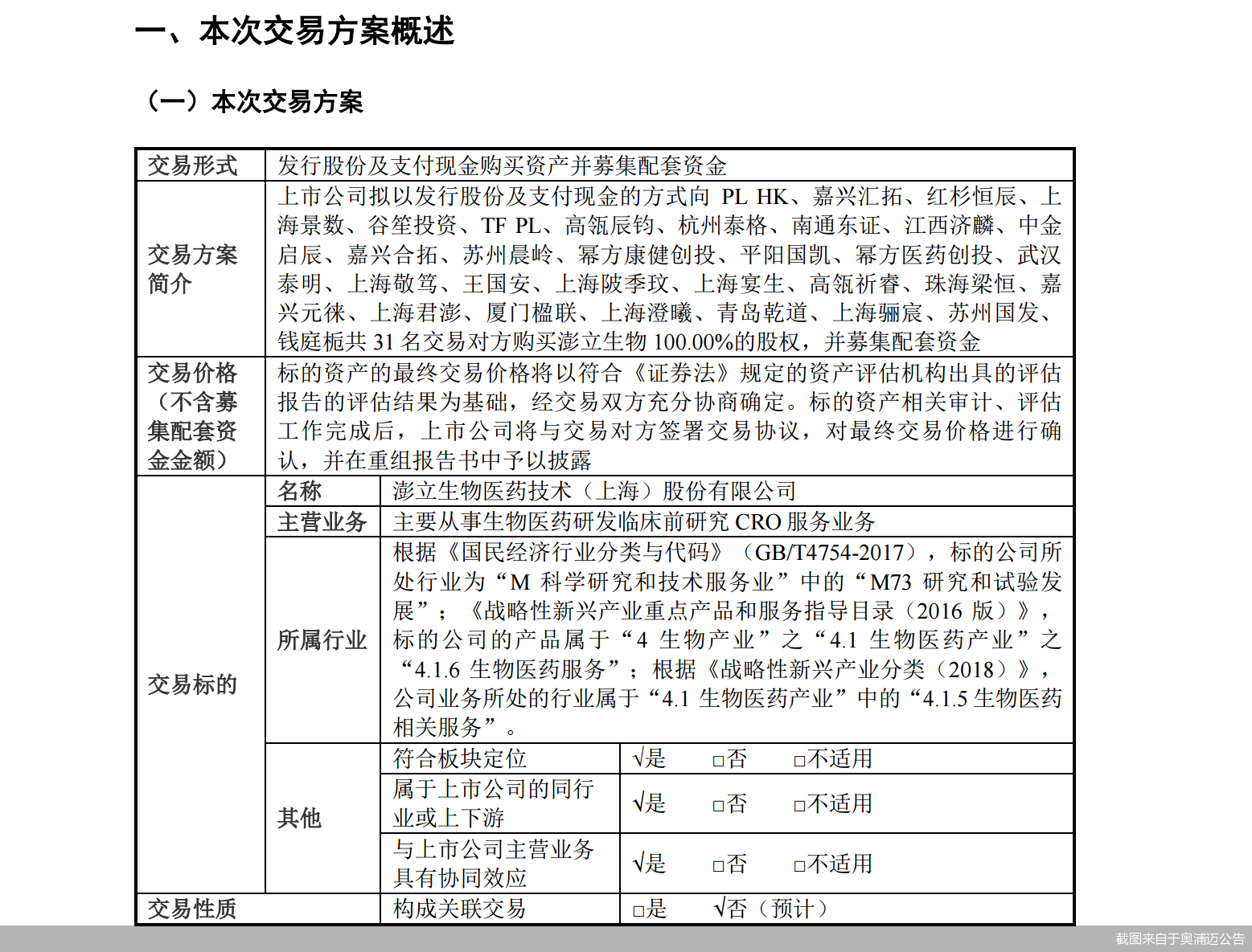
奥浦迈公告显示,公司拟以发行股份及支付现金的方式向PL HK、嘉兴汇拓、红杉恒辰、上海景数、谷笙投资等共31名交易对方购买澎立生物100%的股权,并募集配套资金。
澎立生物曾有一段科创板IPO的经历。上交所官网显示,澎立生物科创板IPO于2023年3月27日获得受理,同年4月18日进入问询阶段。经历一轮问询后,澎立生物最终作出了撤单的决定,公司科创板IPO于2024年2月5日终止。
万联证券投资顾问屈放在接受北京商报记者采访时表示,对于IPO撤单企业来说,被上市公司并购,公司战略投资的股东可以选择有效退出,并且可以获得更高的投资溢价。而对于上市公司而言,收购一家经营成熟的公司不仅可以完善产业链,同时并表后可以扩大公司的股本和估值。
从双方主营业务来看,此次交易具有协同性。奥浦迈是一家专门从事细胞培养产品与服务的科技型企业,是创新药工艺开发和生产环节的重要参与者。澎立生物则聚焦于创新药临床前CRO技术服务,尤其在临床前药理药效评价及药代动力学研究方面拥有较强的竞争优势,是创新药早期研发环节的重要参与者。
奥浦迈表示,通过本次交易,公司与标的公司将把创新药研究开发与工艺生产良好结合,形成业务和客户协同、海外战略布局协同、运营管理体系协同等显著协同效应,实现优势互补。
IPO时估值缩水
值得注意的是,在IPO申报时,澎立生物估值曾出现缩水。
澎立生物招股书显示,公司拟募集资金不超6.01亿元,拟投向金桥临床前研发服务产业基地项目、创新研发平台项目、张江临床前服务产业基地技术改造提升项目、补充流动资金4个项目。澎立生物曾拟公开发行股票不超过12493.62万股,发行后总股本不超过49974.48万股。若简单以此估算,澎立生物当时发行对应的估值约为24.04亿元。
在IPO前,澎立生物经历了九轮增资。2019年首次增资时,增资价格为4.93元/注册资本,对应公司投后估值为2.2亿元;随后几年间,澎立生物估值大幅提升,新增股东不乏明星资本,包括红杉恒辰、高瓴祈睿等。
2022年3月,澎立生物进行了第八次增资,增资股东包括江西济麟、红杉恒辰、上海敬笃、青岛乾道,此时的增资价格高达42.96元/注册资本,对应公司投后估值为32.2亿元。
这也意味着,如彼时澎立生物成功发行,且未出现超募情况,公司发行估值与2022年增资时相比将出现缩水。这也使得市场对澎立生物的最新估值情况尤为关注。
截至奥浦迈重组预案签署日,本次交易标的资产的审计、评估工作尚未完成,澎立生物最新的预估值及交易价格尚未确定。
不过奥浦迈表示,本次交易完成后,因收购成本大于标的公司相应股权对应的可辨认净资产公允价值,预计将形成商誉。
针对此次重组的相关问题,北京商报记者分别向澎立生物、奥浦迈方面发去采访函,不过截至发稿均未收到回复。
业绩出现下滑
在奥浦迈披露的重组预案中,能看到澎立生物最新的业绩情况。
财务数据显示,2022—2023年,澎立生物实现的营业收入分别为2.56亿元、3.11亿元,净利润分别为5717.09万元、5688.47万元,2023年出现小幅下滑。2024年1—11月,澎立生物实现的营业收入约为2.74亿元,净利润约为3530.69万元,较2023年全年业绩尚有一定差距。
实际上,近年来,澎立生物所属的CRO行业正面临激烈的竞争,多家行业内上市公司2024年业绩预计将出现下滑。
奥浦迈也在重组预案中提示风险称,尽管长期来看CRO行业具有广阔发展前景,但一方面,2023—2024年CRO行业受投融资热度减弱、医药市场增速不及预期等多方因素影响,另一方面,生物医药行业研发投入受多重因素影响,如未来行业政策或监管制度发生不利变化、资本市场对医药创新的支持热度下降、研发成功率或回报率进一步降低,或者出现其他不利因素导致下游研发支出增速放缓或萎缩,将可能导致CRO行业需求下降,并进而对标的公司经营和业绩造成不利影响。
中关村物联网产业联盟副秘书长袁帅表示,CRO行业竞争加剧,导致市场份额争夺更为激烈,企业利润空间受到压缩。此外,CRO行业还面临着人才短缺、资金链紧张等问题,这些都制约了行业的进一步发展。
奥浦迈也面临着业绩下滑的窘境。公司在停牌期间公布了2024年业绩预告,奥浦迈预计2024年度实现的归属净利润为2033.22万元左右,同比减少62.37%左右,将出现上市后业绩连年下滑的情况。
北京商报记者 丁宁
本网站所有内容属北京商报社有限公司,未经许可不得转载。 商报总机:010-64101978 版权合作:010-64101871
商报地址:北京市朝阳区和平里西街21号 邮编:100013 法律顾问:北京市中同律师事务所(010-82011988)
![]()
网上有害信息举报 违法和不良信息举报电话:010-84276691 举报邮箱:bjsb@bbtnews.com.cn
ICP备案编号:京ICP备08003726号-1
京公网安备11010502045556号 互联网新闻信息服务许可证11120220001号