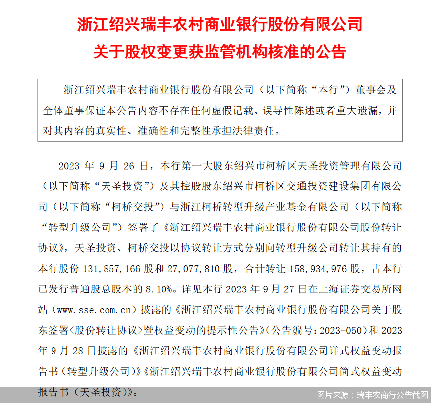
北京商报讯(记者 李海颜)12月19日,瑞丰农商行发布公告称,近日,该行收到国家金融监督管理总局绍兴监管分局《关于浙江绍兴瑞丰农村商业银行股份有限公司股权变更的批复》,同意浙江柯桥转型升级产业基金有限公司受让绍兴市柯桥区天圣投资管理有限公司持有的该行约1.32亿股股份,占该行总股本的6.72%;受让绍兴市柯桥区交通投资建设集团有限公司持有的该行2707.78万股股份,占该行总股本的1.38%。受让完成后,浙江柯桥转型升级产业基金有限公司合计持有该行约1.59亿股股份,持股比例为8.1%。
瑞丰农商行表示,该行将按照相关法律法规规定和监管要求做好上述股权变更工作,并及时办理股东变更登记手续。

本网站所有内容属北京商报社有限公司,未经许可不得转载。 商报总机:010-64101978 版权合作:010-64101871
商报地址:北京市朝阳区和平里西街21号 邮编:100013 法律顾问:北京市中同律师事务所(010-82011988)
![]()
网上有害信息举报 违法和不良信息举报电话:010-84276691 举报邮箱:bjsb@bbtnews.com.cn
ICP备案编号:京ICP备08003726号-1
京公网安备11010502045556号 互联网新闻信息服务许可证11120220001号