继正式开业后,法巴农银理财首只理财产品发售。10月26日,北京商报记者从法巴农银理财获悉,该公司发售的首只理财产品“法巴农银理财珐琅蓝系列固定收益类封闭式2023年01期”(以下简称“珐琅蓝系列1期”)目前募集金额已达25亿元。
法巴农银理财是国内成立的第五家合资理财公司,在此之前,汇华理财、贝莱德建信理财、施罗德交银理财和高盛工银理财相继有理财产品发售,从产品布局来看,合资理财公司产品定位上各有侧重。在分析人士看来,差异化发展将是合资理财公司的生命线,其应倾力打造“精品店”,而非“大超市”,在跨境投资、权益投资、衍生品投资、量化投资、AI投资等领域合资理财公司仍有较大发展空间。

首只理财产品亮相
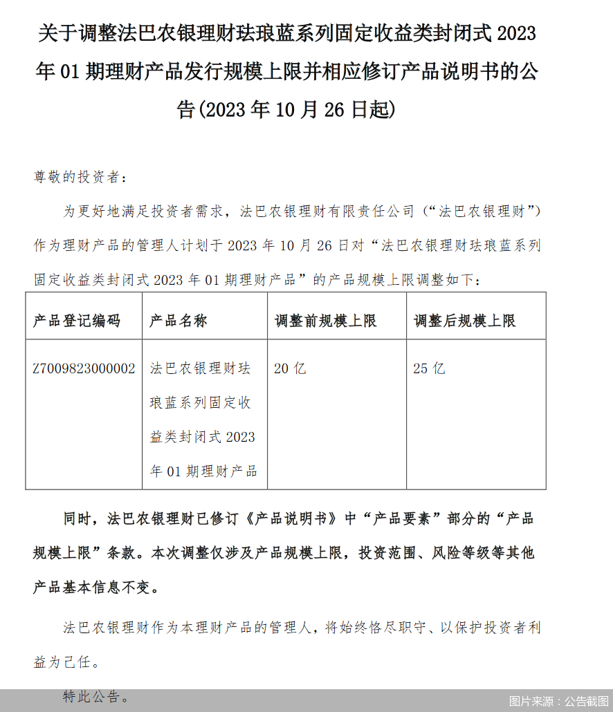
10月26日,中国理财网公告显示,法巴农银理财首只理财产品“珐琅蓝系列1期”产品规模上限由20亿元调整至25亿元。据了解,“珐琅蓝系列1期”于10月25日起售,11月3日结束认购,北京商报记者从法巴农银理财获悉,该只理财产品开售30个小时募集金额已达25亿元。

据了解,“珐琅蓝系列1期”为中低风险固定收益类产品,起购金额1元,期限141天,业绩比较基准为2.6%-3%,该产品主要采取稳健的久期配置策略,产品聚焦信用债投资带来的票息收益积累和不同久期债券走势及各类债券交易机会,投资于货币市场工具、债券等固定资产的比例为100%,同时将ESG因素纳入到了投资决策全流程。
北京商报记者注意到,相较于其他4家合资理财公司,法巴农银理财的首只理财产品偏向稳健。施罗德交银理财和汇华理财的首只理财产品为“固收+”类型。贝莱德建信理财和高盛工银理财则将权益类产品作为首只理财产品,产品风险等级分别为中高风险或高风险。
对于法巴农银理财首只理财产品选择纯固收类型的原因,法巴农银理财相关负责人表示,从政策面、宏观面、国际端等多角度来看,当前或是信用债的较好配置窗口期。具体来看,当前积极的债务化解政策对于信用债,尤其是短期信用债偏利好,在政策方向预测保持不变的情况下,利好会在一定程度上持续。此外,未来短期内利率风险可控的宏观环境以及明年年初欧美市场交易情绪较为积极的预测,同样也表明现在至明年上半年是一个较好的利用信用风险策略做投资的窗口。
融360数字科技研究院分析师刘银平认为,合资理财公司在权益资产投资方面更具优势,但今年股市持续低迷,投资环境不理想,居民投资风格也偏向于保守,对理财产品的稳定性要求较高,在这种情况下,法巴农银理财发行稳健固收类产品较为合理。
“珐琅蓝”是法巴农银理财“珐琅彩”系列产品类别之一,法巴农银理财相关负责人介绍,“珐琅彩”共分为五大类产品,风险等级由低至高,分别为珐琅青、珐琅蓝、珐琅金、珐琅紫、珐琅红,分别代表现金管理类产品、稳健低波产品、固收增强产品、多资产配置产品和权益产品。
合资理财公司如何“弯道超车”
自2020年9月首家中外合资理财公司开业后,合资理财公司几乎保持着一年开业1家的速度发展,如今已扩容至5家。中国理财网显示,截至目前,汇华理财、贝莱德建信理财、施罗德交银理财、高盛工银理财和法巴农银理财合计发行335只产品。
从产品类型来看,目前5家合资理财公司定位有所差异,成立时间最早的汇华理财重点布局和打造“固收类为主,混合类为辅”的净值型理财产品体系,已形成汇理、汇嘉、汇裕、汇诚、汇华纯债、汇泽混合、稳进混合、汇和一年持有、衡利纯债九大产品系列。
贝莱德建信理财则将产品投资方向瞄准权益及养老市场,积极布局权益、养老和QDII等多元产品系列,目前有贝盈、贝嘉、贝裕、贝远、贝安心系列产品。
施罗德交银理财则重点发展以多元化资产组合投资策略为基础的平衡型产品,拓展权益投资、另类投资等产品类别,已有得润、得源两大固收类产品系列,得恒、得添两大混合类产品系列以及得鸿权益类产品系列。
高盛工银理财则试图在固定收益类、混合类、权益类产品上全面布局,目前有盛景、盛鑫两个系列产品。法巴农银理财目前则相对稳健,前期主要以固收类产品为主。
“差异化发展将是合资理财公司的生命线。”资深金融监管政策专家周毅钦认为,合资理财公司不走银行理财公司的老路,新设机构的创新意义才能体现出来。对于大行的理财公司而言,客观上有资管规模的排名压力,而合资理财公司一方面在中短期内尚没有可以对标的规模指标考核压力,注册资本也相对有限,因此中外合资理财公司更加可以轻装上阵,利用自身所长,打造极具机构特色的产品系列和品牌特点,倾力打造“精品店”,而不是“大超市”。
北京商报记者注意到,相较于理财公司不断拓展代销渠道,由于中外合资理财公司成立时间相对较晚,目前销售渠道较为单一,主要依托于参与合资的国有银行进行产品销售。刘银平认为,合资理财公司成立时间相对较晚,销售渠道相对单一,未来在规模发展方面存在一定劣势,但是可以通过丰富的市场化运作经验、出色的权益投资能力等打造有吸引力的产品,取得投资者的信任。
对于合资理财公司未来的发力点,周毅钦认为,合资理财公司受益于外资股东在全球市场扎实的投资经验和经营基础,为国内资产管理市场带来先进的投资文化、市场机制、多元产品以及风控理念,既有助于完善资管领域的行业生态,亦可以为投资者带来更为丰富多元的产品和服务,在跨境投资、权益投资、衍生品投资、量化投资、AI投资等领域中外合资理财公司有较大发展空间。
北京商报记者 李海颜
本网站所有内容属北京商报社有限公司,未经许可不得转载。 商报总机:010-64101978 版权合作:010-64101871
商报地址:北京市朝阳区和平里西街21号 邮编:100013 法律顾问:北京市中同律师事务所(010-82011988)
![]()
网上有害信息举报 违法和不良信息举报电话:010-84276691 举报邮箱:bjsb@bbtnews.com.cn
ICP备案编号:京ICP备08003726号-1
京公网安备11010502045556号 互联网新闻信息服务许可证11120220001号