您的位置: 首页 > 文化频道

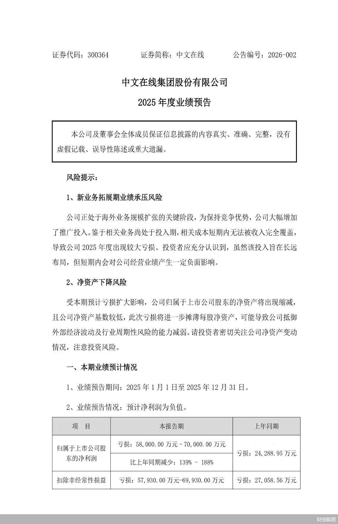
中文在线:预计2025年度亏损5.8亿元至7亿元

出处:北京商报 作者:卓洋 网编:要闻新闻中心 2026-01-13

财报截图

北京商报讯(记者 卓洋)1月13日,中文在线公告称,预计2025年度归属于上市公司股东的净利润亏损5.80亿元-7.00亿元,上年同期为亏损24,288.95万元。

报告期内,公司为扩大海外业务规模,对海外短剧业务加大推广投入,相关业务2025年度处于投入期利润亏损,致公司归属于上市公司股东的净利润较上年同期大幅下降。

本网站所有内容属北京商报社有限公司,未经许可不得转载。 商报总机:010-64101978 版权合作:010-64101871

商报地址:北京市朝阳区和平里西街21号 邮编:100013 法律顾问:北京市中同律师事务所(010-82011988)

网上有害信息举报  违法和不良信息举报电话:010-84276691 举报邮箱:bjsb@bbtnews.com.cn

ICP备案编号:京ICP备08003726号-1  京公网安备11010502045556号  互联网新闻信息服务许可证11120220001号