您的位置: 首页 > 保险频道

新华保险:选举杨玉成担任公司第九届董事会董事长

出处:北京商报 作者:胡永新 网编:财经新闻中心 2025-12-24

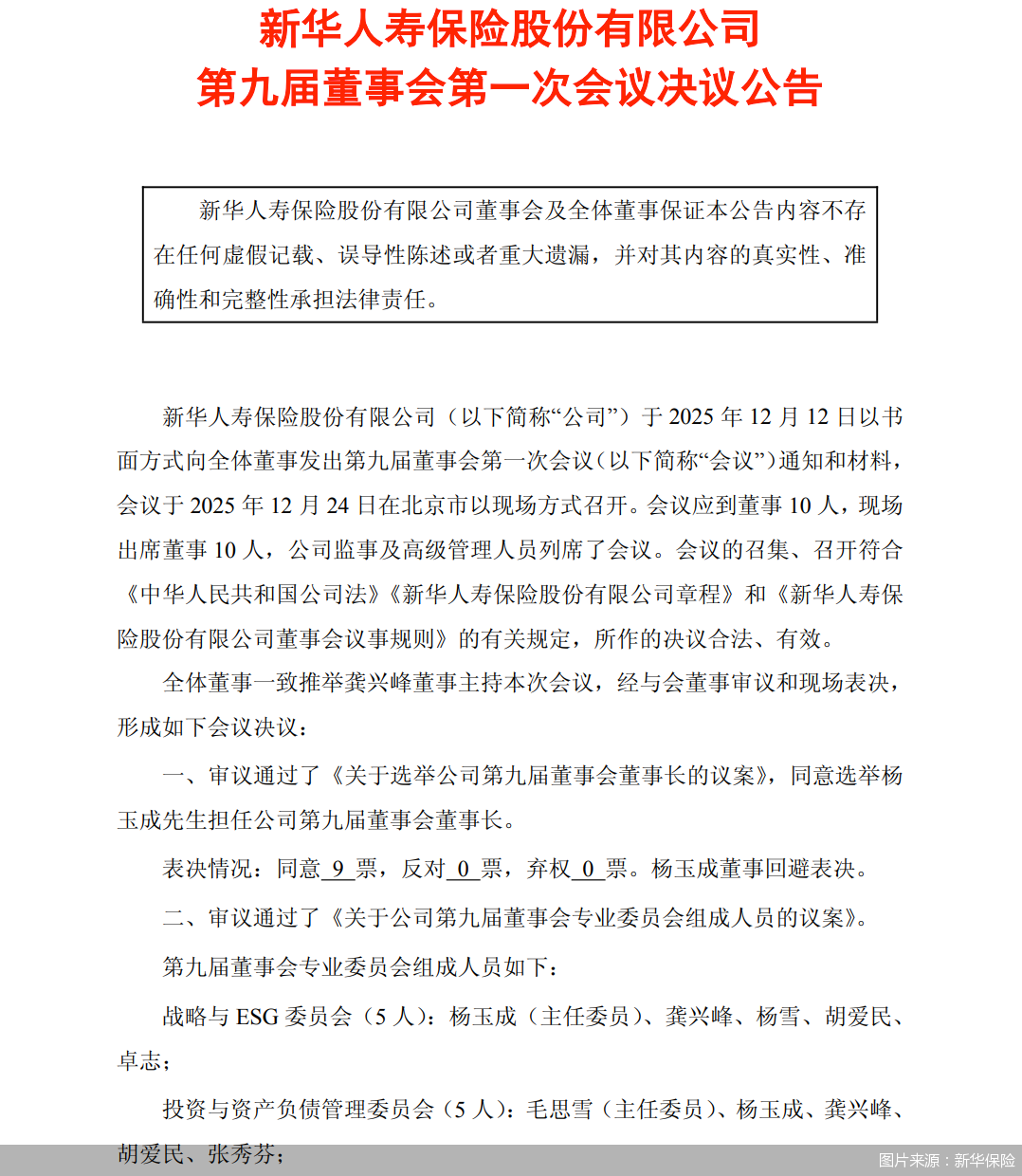
北京商报(记者 胡永新)12月24日,新华人寿保险股份有限公司公告称,公司审议通过了《关于选举公司第九届董事会董事长的议案》,同意选举杨玉成担任公司第九届董事会董事长。

图片来源:新华保险

本网站所有内容属北京商报社有限公司,未经许可不得转载。 商报总机:010-64101978 版权合作:010-64101871

商报地址:北京市朝阳区和平里西街21号 邮编:100013 法律顾问:北京市中同律师事务所(010-82011988)

网上有害信息举报  违法和不良信息举报电话:010-84276691 举报邮箱:bjsb@bbtnews.com.cn

ICP备案编号:京ICP备08003726号-1  京公网安备11010502045556号  互联网新闻信息服务许可证11120220001号