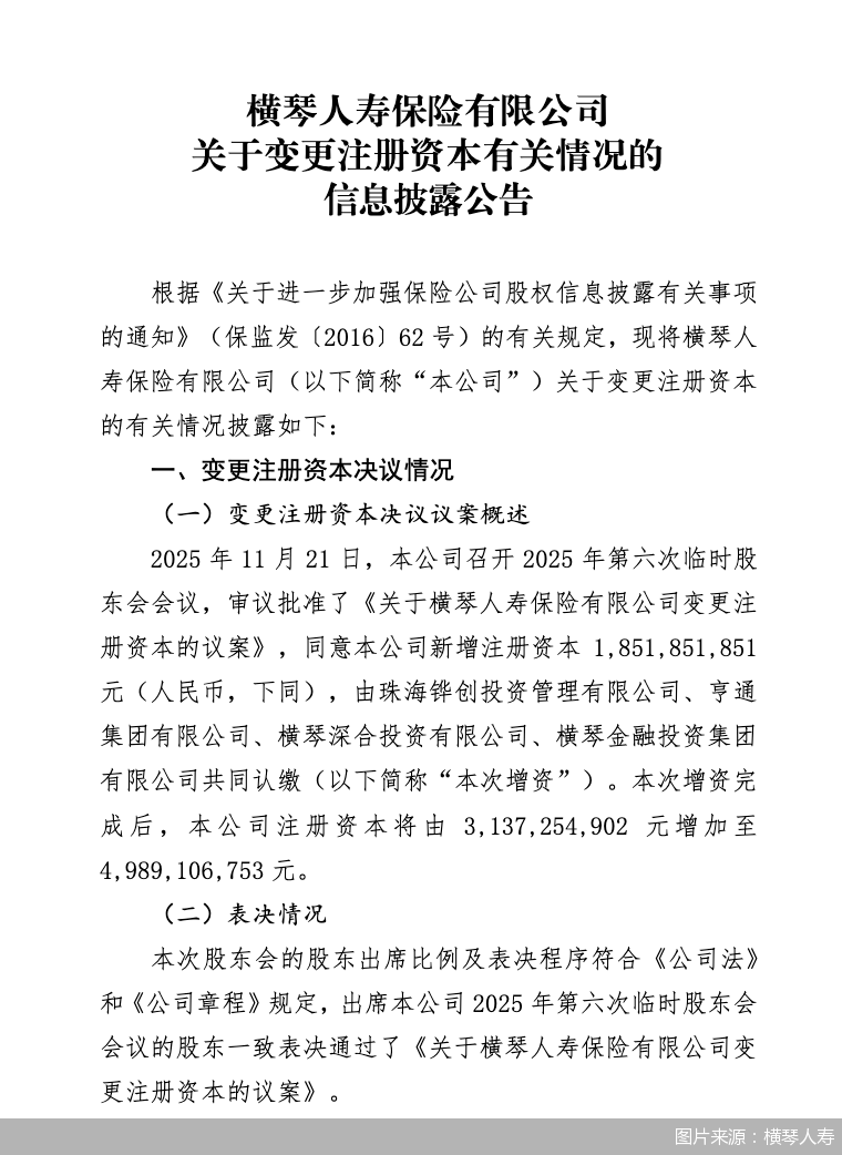
北京商报讯(记者 胡永新)12月3日,横琴人寿保险有限公司发布关于变更注册资本有关情况的信息披露公告称,2025年11月21日,公司召开2025年第六次临时股东会会议,审议批准了《关于横琴人寿保险有限公司变更注册资本的议案》,同意公司新增注册资本18.52亿元,由珠海铧创投资管理有限公司、亨通集团有限公司、横琴深合投资有限公司、横琴金融投资集团有限公司共同认缴(以下简称“本次增资”)。本次增资完成后,公司注册资本将由31.37亿元增加至49.89亿元。增资后,新增股东横琴深合投资有限公司、横琴金融投资集团有限公司的持股比例分别为7.42%、5.94%。
上述变更注册资本事项待国家金融监督管理总局广东监管局批准后生效。

本网站所有内容属北京商报社有限公司,未经许可不得转载。 商报总机:010-64101978 版权合作:010-64101871
商报地址:北京市朝阳区和平里西街21号 邮编:100013 法律顾问:北京市中同律师事务所(010-82011988)
![]()
网上有害信息举报 违法和不良信息举报电话:010-84276691 举报邮箱:bjsb@bbtnews.com.cn
ICP备案编号:京ICP备08003726号-1
京公网安备11010502045556号 互联网新闻信息服务许可证11120220001号